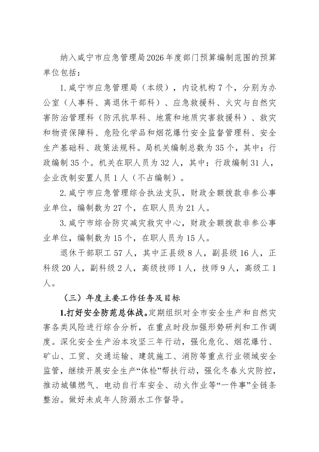
咸宁市应急管理局2026年度部门预算公开说明
索引号 : 735214093/2026-06084 文       号 : 无
主题分类: 政务公开 发文单位: 咸宁市应急管理局
名       称: 咸宁市应急管理局2026年度部门预算公开说明 发布日期: 2026年02月24日
有效性: 有效 发文日期:


































































主办单位:咸宁市应急管理局 地址:湖北省咸宁市金桂路151号 电话:0715—8256891
Copyright © 2017 All Rights Reserved 版权所有 咸宁市应急管理局鄂公网安备 42120202000363号网站标识码:4212000017 鄂ICP备05011845号 技术支持:咸宁新闻网 站点地图