咸宁市应急管理局信息公开指南
为了更好地开展应急管理信息公开工作,服务公民、法人和其他组织获得咸宁应急管理信息,根据《湖北省政府信息公开规定》和咸政办函[2007]10号文件精神,特编制《咸宁市应急管理局信息公开指南》(以下简称《指南》)。本《指南》每年更新一次,由咸宁市应急管理局在咸宁市应急管理局网站上予以发布。需要获得咸宁市应急管理信息公开服务的公民、法人和其他组织,建议阅读《指南》。
一、主动公开
(一)公开范围
咸宁市应急管理局主动向社会免费公开的信息为市应急管理局主动公开的信息。市应急管理局主动公开的信息范围参见《咸宁市应急管理局信息公开目录》。
(二)公开形式
对于主动公开的政务信息,主要采取以下形式公开:
1、咸宁市应急管理局网站,网址:http://yjj.xianning.gov.cn/
2、咸宁市应急管理局通过报刊、电视、电台等新闻媒体和在办公楼内设置政务公开栏等形式公开。
(三)公开时限
各类政府信息产生后,属主动公开的信息,咸宁市应急管理局将尽量在第一时间内予以公开,最晚自信息产生后的30日内公开。
二、依申请公开
(一)公开范围
公民、法人和其他组织需要咸宁市应急管理局主动公开以外的政府信息,可以向本局申请获取。本局依申请提供信息时,根据掌握该信息的实际状态进行提供,不对信息进行加工、统计、研究、分析或者其他处理。
本局将分批、逐步整理依申请公开的信息目录,并向社会公布。
(二)受理机构
市应急管理局办公室,办公地址:市应急管理局九楼(咸宁市咸安区金桂路151号), 受理时间:工作日8:00-12:00;14:30-17:30。
联系电话:0715-8256891
邮政编码:437100
电子邮箱:308269109@qq.com
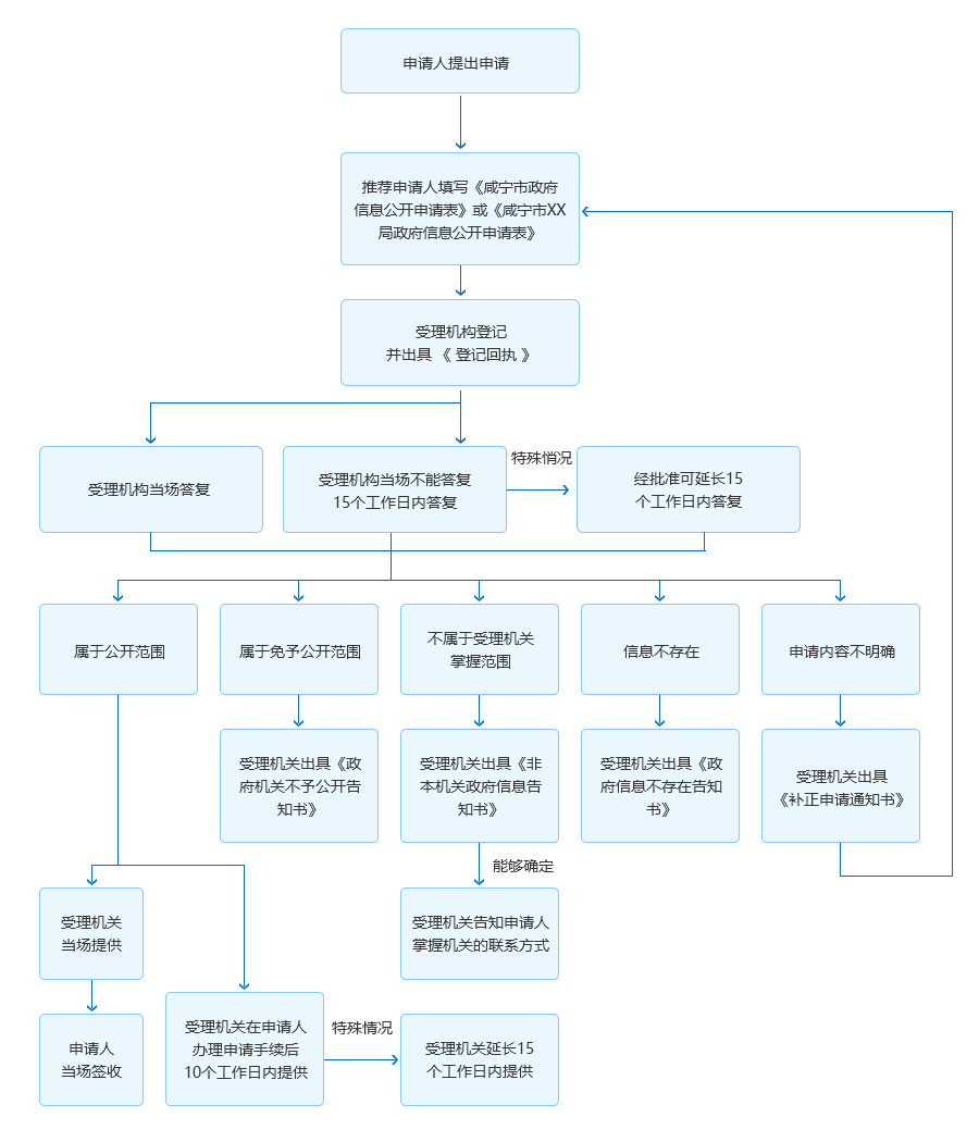
(三)公开程序
1、提出申请
向市应急管理局提出申请的,可在咸宁市应急管理局网站“依申请公开”栏目下载《信息公开申请表》进行办理。为了提高处理申请的效率,申请人对所需信息的描述请尽量详尽、明确;若有可能,请提供该信息的标题、发布时间、文号或者其他有助于受理机关确定信息载体的提示。
申请人申请获取应急管理信息,应提供有效身份证明,也可采用信函、电报、传真、电子邮件、口头申请等法定方式向受理单位提出。口头申请的,申请人应配合受理机关做好记录,并提供真实基本情况。
2、申请处理
受理机关收到《申请表》后,对《申请表》进行审查。对于《申请表》填写不完整或未提供有效身份证明的申请,将要求补充或更正。
申请获取的信息如果属于受理机关已经主动公开的信息,受理机关中止受理申请程序,告知申请人获得信息的方式和途径。
受理机关根据收到申请的先后次序来处理申请,单件申请中同时提出几项独立请求的,受理机关将全部处理完毕后统一答复。鉴于针对不同请求的答复可能不同,为提高处理效率,建议申请人就不同请求分别申请。

三、申诉监督
公民、法人或其他组织认为咸宁市应急管理局未依法履行应急管理信息公开义务,可以向市应急管理局机关纪委举报投诉,电话:0715-8233586),也可以向监察机关或者上级政府机关举报,接受举报的机关将予以调查处理。
公民、法人和其他组织认为受理机关违反《湖北省政府信息公开规定》的具体行政行为,侵犯其合法权益,可以依法申请行政复议,对行政复议决定不服的,可以依法提起行政诉讼;公民、法人和其他组织也可以依法直接向人民法院提起行政诉讼。
上一篇:
咸宁市应急管理局2026年政府信息公开指南
下一篇:
咸宁市安监局信息公开指南


